搜索
学校主页
Toggle navigation
首页
学校概况
学校简介
荣誉之窗
校园文化
校园安全
新闻速递
校园动态
通知公告
周工作安排
挂牌督导
校园综合
党工团建
党建工作和党风廉政建设
师德师风建设
教工之家
团工作
少先队工作
德育之窗
德育特色
计划总结
队伍建设
德善品格
德育动态
专题教育
家校共育
心理健康
关工委工作
教学教研
教学动态
课题研究
教科简讯
综合实践
体卫艺
课程建设
教研组建设
教育装备
集团化办学
首页
>
新闻速递
>
周工作安排
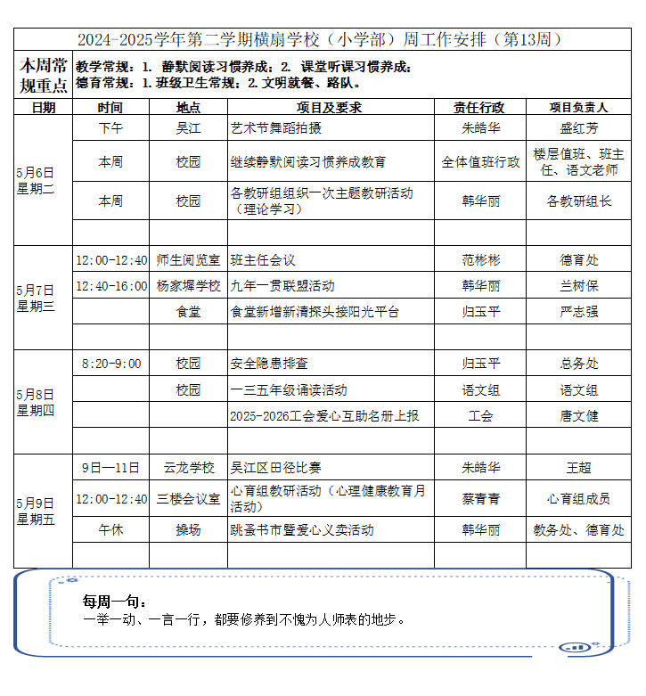
2024-2025学年第二学期周工作安排(第13周)
日期:2025-06-09 13:08:06 浏览量:
13
操作>>
上一篇:
2024-2025学年第二学期周工作安排(第14周)
下一篇:
2024-2025学年第二学期周工作安排(第12周)
返回首页
关闭页面